Bulletin #47: The health cost of poverty

This fortnight
The number of cholera outbreaks in the world continues to grow, as does the number of infections and deaths. Cholera is a well known disease of poverty, and its spread can be contained in a very simple way: by ensuring access to clean water and sanitation. Still, there seems to be little interest among countries in the Global North to support the response to the outbreaks, at least while they remain far from their borders.
Similar occurrences can be observed in the field of research and development of new drugs for tuberculosis, another illness closely linked to bad living conditions. When new TB treatments are discovered, patent-inflated prices can keep them out of reach of many. A recent decision by the Indian Patent Office could help change that.
Trade and commerce rules have an immense impact on shaping health care, as do Free Trade Agreements. Recent negotiations on a new FTA between India and the United Kingdom spurred a heated discussion on the implications it would have on public health. Jyotsna Singh spoke to Roshan John to learn more about this.
We look at commercial determinants of health in Data speaks, where we bring highlights from the recent Lancet series on commercial determinants of health.
An initiative to reform primary health care reignited the discussion about the importance of this part of health services in Australia. Health equity experts argue that any reform in the field should look at the success of Aboriginal community-controlled health services and prioritize community engagement.
The Boric administration is facing a potential turning point for the health system in Chile. The private health insurance industry, ISAPRE, is staring at a major financial crisis. This led to a debate: should ISAPRE be bailed out and continue to operate, or should its failure be seized as an opportunity to strengthen the social security system?
In Croatia, straining working conditions caused by staff shortages and inadequate health policies pushed doctors to protest. Meanwhile, Lula’s government in Brazil announced the relaunch of the ‘More Doctors’ program. The program aims to deploy healthcare professionals to marginalized areas facing a shortage of medical staff. The move will likely increase access to care for 96 million people.
Video: What does the UK-India FTA mean for Indians' right to healthcare?
India is currently negotiating a free trade agreement (FTA) with the United Kingdom, along with other developed countries. These FTAs present many serious concerns for developing countries, especially in terms of access to medicine
Featured articles
“No cool helicopters” to save those at risk of cholera
An ongoing pandemic of cholera puts at risk the lives of thousands of people around the world, as shown by a growing number of outbreaks in different regions

Yes, we can stop patents getting in the way of TB treatment
A day ahead of World TB Day, the Indian Patent Office rejected pharma giant Jannsen’s application for a patent extension on drug bedaquiline

The proposal for new primary health care reform in Australia is missing the opportunity to move towards a community-based system

Saving the ISAPRE would be one more injustice in the Chilean health system
Private health insurance companies in Chile, commonly referred to as ISAPRE, are failing to provide essential health coverage for all—and the Boric administration is looking into changing the system

15,000 professionals will be hired under the More Doctors for Brazil which is a revamped version of the program which was launched during the presidency of Dilma Rousseff

Video: Doctors in Croatia stand up for a better public health system
On March 18, thousands of physicians protested in Croatia's capital Zagreb, following years of misleading promises by the Ministry of Health. The doctors, supported by other health workers and patients, are asking for more investment in the public health system, better staffing policies, and responsible coordination of existing health resources
Data speaks
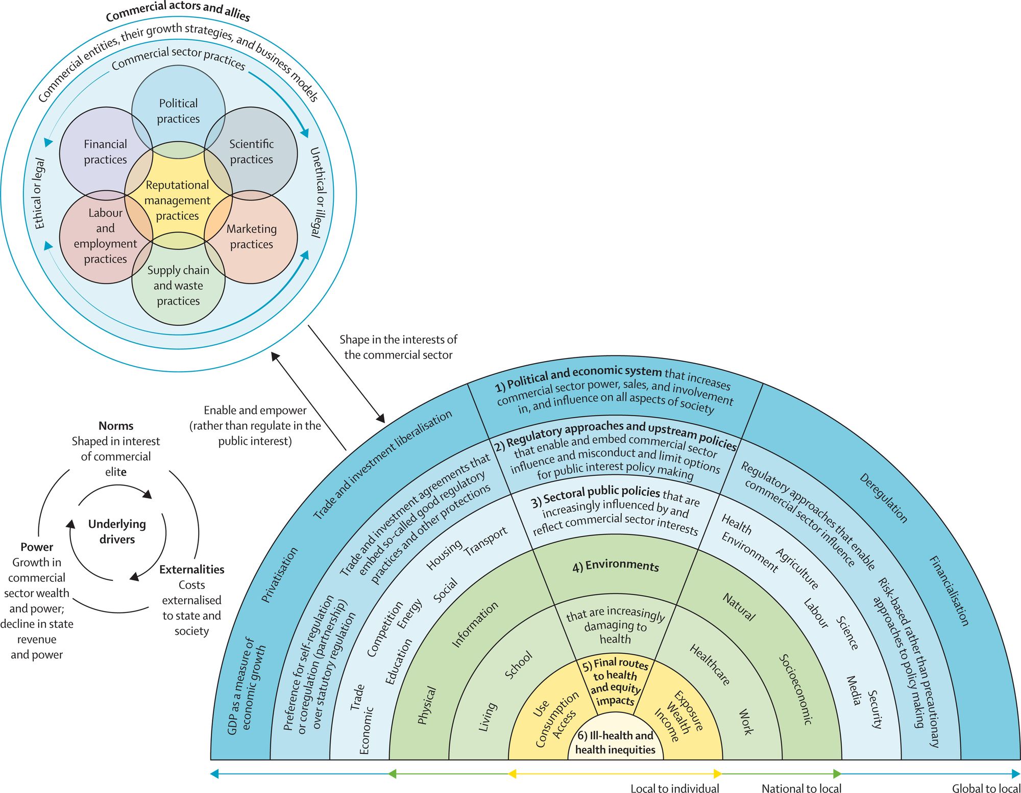
Commercial determinants of health

This model illustrates our current pathological system that is damaging to health. The black arrows signal the complex interactive nature of the system: the straight arrows show how commercial actors shape political and economic systems and are, in turn, shaped by them; the circular arrows represent the escalating harms to health that can occur if norms, power, and externalities are left unchecked.
In case you missed it







